I'm Business Process Consultant
Roy Teo
I'm passionate to help SMEs to transform into Lean and Efficient Organizations Through Process Improvement. With over 30 years of experience in different enterprises, I bring a wealth of knowledge in business analysis and process improvement.

About Me
I have worked in various capacities for the last 30+ years helping enterprises improved their process efficiencies through Lean Six Sigma. I am passionate in helping SMEs navigate the complexities of transformation. By identifying inefficiencies and implementing tailored solutions, I enable organizations to evolve into lean and effective entities.
Passionate about helping SMEs Towards Effective Transformation.
Transforming an organization is not an overnight task; it is a strategic process that requires dedication. I aim to empower SMEs with practical tools and techniques for continuous improvement.
By fostering a culture of innovation and adaptability, businesses can respond swiftly to market changes, enhancing their competitiveness.
Through collaboration, we can explore opportunities for improvement, ensuring that every action taken moves toward a common goal: operational excellence.

What Services I'm Providing
Business Process Improvement
Business Systems Blueprinting
Work Experience
Below are some of the key Process Improvement experience that I have acquired through my professional career.

2017-2025
Worked as the key Business Analyst in business and system solutioning for Continuous Improvement initiatives for the Insurance organisation. Instrumental in transitioning the business processes and systems to the new Enterprise System and new way of working.

2015-2017
Engaged as a Training Coach to provide Lean Six Sigma trainings to the key business stakeholders for the Global Brand. Successfully imparted the key Lean Six Sigma methodology and knowhow that helped the organization to foster a culture of continuous improvement.

2013-2015
Worked as the Lean Six Sigma Process Analyst helping the Finance Department of the university to analyse the inefficiency processes. Recommended and Implemented process improvements in various business areas e.g. AR Invoicing, Student Loan Admin, Payment Receipting processes.

2003-2013
Worked as the Process Improvement Manager responsible for Asia Pacific Regional Office's business transformation projects from Business Case formulation to Initiative Implementation. Engaged at the Tokyo HQ for 2 years responsible for the Global Web Transformation project.

2000-2003
Involved in various Business Process Improvement and Knowledge Management engagements with major enterprises in Singapore. Responsible in providing business improvement recommendations and engage the leadership team in understanding the challenges and accepting the recommendations.
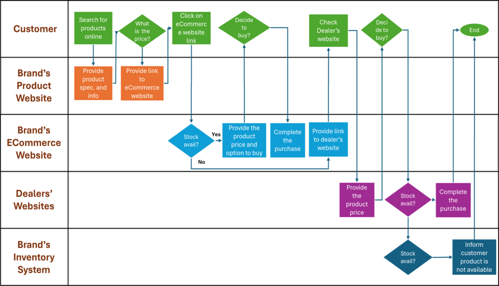
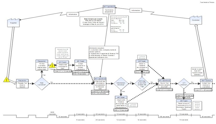
My Portfolio
Below are some of the key Process Improvement Initiatives that I have completed.
What My Clients Says
Lorem ipsum dolor sit amet, consectetur adipiscing elit.

Lorem ipsum dolor sit amet, consectetur adipiscing elit. Ut elit tellus, luctus nec ullamcorper mattis, pulvinar dapibus leo.
John Doe

Lorem ipsum dolor sit amet, consectetur adipiscing elit. Ut elit tellus, luctus nec ullamcorper mattis, pulvinar dapibus leo.
Jenna Smith

Lorem ipsum dolor sit amet, consectetur adipiscing elit. Ut elit tellus, luctus nec ullamcorper mattis, pulvinar dapibus leo.
Samuel Stevens
Stay In Touch
I share process improvements learnings through this website regularly. Do stay tuned by providing your email address below